mpolrpolarです。
ブログ記事の執筆を2ヶ月弱サボってしまいました。
その間機体設計や基板設計をやっていたので、結構記事のネタが溜まっています。今日はとりあえずネタを全部紹介してそれぞれの詳細は今後余裕があるときにしようと思います。
ブログ記事の執筆を2ヶ月弱サボってしまいました。
その間機体設計や基板設計をやっていたので、結構記事のネタが溜まっています。今日はとりあえずネタを全部紹介してそれぞれの詳細は今後余裕があるときにしようと思います。
まず機体から
今まで(6月上旬まで)はInventorで機体設計をするに留まっており、その後もメンバーの予定などによって製作を始めるのが7月中旬くらいからになってしまいました。現状、カバーとドリブラの製作が8/5に終わる予定で、8月上旬には機体足回りのフレームに当たる部分が全部組み付けられたらいいなぁってところです。8/5以降はメンバー全員が夏休みに入るので進捗がブーストされるかと思います。
そして、これが今までに製作してきた部品たちです。

↑バッテリボックス試作

↑カバー本体(ここにハンドルが付く)


↑ドリブラ部品
実物の写真を見れば分かる通り、ドリブラの部品は製作に入る直前に軽く肉抜きをしました。密閉性を確保するために肉抜きを中途半端にしなければならなかったのが残念ですが・・・
他にも色々細かいのを作りましたが、写真がないので割愛します(´・ω・`)
そして、昨日オムニのメインホイールとフランジの再設計をしました。こんな感じです。

サイドホイールはまだ設計していません。また、オムニに関する詳細は実物が完成してから書こうと思います。
次に基板設計です。
先日Elecrowで機体に使う基板の一部を7種類発注しました。Elecrow7連ガチャの結果が楽しみです。
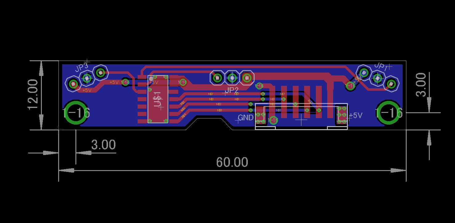
その7種類とはこんな感じの基板です。







1種類を除いて基本的に単純な回路で、かつ小型の基板になってます。回路的にはすごく単純でわざわざプリント基板にするほどのものじゃないですが、基板を実装するところがドリブラの中だったりセンサユニットの縁だったり狭くて変な形のところばかりなのでプリント基板にせざるを得ませんでした。あと、バッテリー保護回路は30x50だと配電ユニットに収まらなかったので、固定具ありを前提としてとにかく部品を詰め込んで縮小化しました。
今回発注した基板の詳細は、これらが使われるモジュールの実物が完成したときに書くことにします。
今まで(6月上旬まで)はInventorで機体設計をするに留まっており、その後もメンバーの予定などによって製作を始めるのが7月中旬くらいからになってしまいました。現状、カバーとドリブラの製作が8/5に終わる予定で、8月上旬には機体足回りのフレームに当たる部分が全部組み付けられたらいいなぁってところです。8/5以降はメンバー全員が夏休みに入るので進捗がブーストされるかと思います。
そして、これが今までに製作してきた部品たちです。

↑バッテリボックス試作

↑カバー本体(ここにハンドルが付く)


↑ドリブラ部品
実物の写真を見れば分かる通り、ドリブラの部品は製作に入る直前に軽く肉抜きをしました。密閉性を確保するために肉抜きを中途半端にしなければならなかったのが残念ですが・・・
他にも色々細かいのを作りましたが、写真がないので割愛します(´・ω・`)
そして、昨日オムニのメインホイールとフランジの再設計をしました。こんな感じです。

サイドホイールはまだ設計していません。また、オムニに関する詳細は実物が完成してから書こうと思います。
次に基板設計です。
先日Elecrowで機体に使う基板の一部を7種類発注しました。Elecrow7連ガチャの結果が楽しみです。
その7種類とはこんな感じの基板です。







1種類を除いて基本的に単純な回路で、かつ小型の基板になってます。回路的にはすごく単純でわざわざプリント基板にするほどのものじゃないですが、基板を実装するところがドリブラの中だったりセンサユニットの縁だったり狭くて変な形のところばかりなのでプリント基板にせざるを得ませんでした。あと、バッテリー保護回路は30x50だと配電ユニットに収まらなかったので、固定具ありを前提としてとにかく部品を詰め込んで縮小化しました。
今回発注した基板の詳細は、これらが使われるモジュールの実物が完成したときに書くことにします。